
TECHNO BROTHER
Зачем нужны термоголовки на батареях
Если у вас дома всю зиму дубак, то этот пост не для вас.
Этот пост для тех, у кого батареи шпарят огого!
Итак, давайте рассмотрим для чего нужны термоголовки на примере Екатеринбурга.
На представленном ниже графике показана среднесуточная температура уличного воздуха в Екатеринбурге за 2013 год.
Отопительный период начинается и заканчивается, когда температура на улице держится на отметке +8*С. В этот момент бытовых теплопоступлений (от лампочек, компьютеров и проч.) становится недостаточно для поддержания в помещениях более-менее комфортной температуры. Принимаем это значение за 0. При температуре выше 8*С отопление не работает, при температуре ниже 8*С отопление работает. При температуре 8*С отопление работает на 0%. Расчетная температура наружного воздуха для Екатеринбурга равна минус 35*С. При этой температуре система отопления работает на 100%.
Теперь внимательно посмотрим на график. Приняв +8*С за ноль, а -35*С за 100% мы увидим, что система отопления в среднем должна работать на 40-50% мощности (температура на улице около -7*С). В какой-то мере избыточная мощность нивелируется в котельной путем снижения температуры теплоносителя, однако котельные работают по нижнему пределу температуры, и, чтобы не замерз один, самый дальний, потребитель, от жары страдают все остальные.
Избыточную мощность отопительных приборов можно убрать, закрывая и открывая кран в необходимый момент, однако, как показывает практика, необходимый момент наступает каждые 10-30 минут. Никто не захочет так часто подходить к радиатору. Эту проблему с легкостью решает термоголовка. Она отслеживает температуру воздуха в помещении и открывает и закрывает радиатор в нужный момент, не давая помещению перегреваться. В итоге Вы расходуете ровно столько тепла, сколько необходимо для поддержания комфортной температуры в помещении. Вам не приходится открывать окна и выпускать драгоценное тепло на улицу.
Кроме экономии тепловой энергии вы получаете возможность самостоятельного точного регулирования температуры воздуха в помещении в зависимости от погодных условий и индивидуальных требований к комфорту. Вам больше не придется устраивать дома сквозняки из-за жары, термоголовка не позволит перегреть помещения.
Няшка Наташка - радиолюбительница о_0
Карррраул! Девушка занимается пайкой, ЛУТом, в общем радиолюбительством.
Мужики я в шоке! В таком шоке что пойду ка я борщи варить на кухне....
Не, я конечно ОЧЕНЬ приятно удивлён) Я конечно знал что девушки иногда занимаются таким хобби, но чтобы ещё видео туториалы\блоги вели, это впервые увидел.
Наташе большой респект от всего TechnoBrother и от меня лично, а также быстрого выздоровления, так как в своем блоге писала что видео не выходит новое из-за простуды
P.S. - Пора вводить тег TechnoSisters?
МИНИТЕРМИНАЛ V.3.0
Нашёл этот проект на AVRProject, может кому то из подписчиков сообщества будет полезным этот терминал
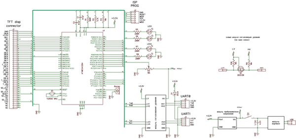
Тема такого устройства как минитерминал, поднималась на этом сайте уже пару раз: первая версия, вторая версия. И за время использования второй версии, устройство показало себя отличным помощником при отладке во многих проектах. Единственное чего иногда не хватало, это возможности отправлять в отлаживаемое устройство своих команд. Поэтому разобравшись с работой большого цветного дисплея на контроллере ILI9325, решил сделать новую версию минитерминала на нём. К тому-же на этом дисплее уже есть сенсорная панель, благодаря которой можно организовать все управление, а также набор текста, не прибегая к подключению внешней клавиатуры.
У меня уже лежала распаянная под дисплей плата с микроконтроллером ATMega128a, ее я и использовал в качестве основы для устройства. Так как дисплей соединен с контроллером напрямую, схема предусматривает питание не более 3,3 вольта, если выше - есть вероятность что дисплей выйдет из строя. Сначала я хотел применить в качестве источника питания связку из двух батареек R20, у них очень большая емкость и они долго держат нужное напряжение. Но когда стал примеряться, выходило слишком громоздко. Поэтому был откопан, купленный несколько лет назад, модуль преобразователя на LM2577. А источником послужила Li-Ion батарея емкостью 2500мА/ч. Получилась очень годная связка, способная отдавать стабильные 3,3 вольта во всём рабочем диапазоне напряжений аккумулятора. Для подзарядки использован модуль на микросхеме TP4056. Его я давно применяю и он хорошо зарекомендовал себя, плюс очень низкая цена такого решения.
Чтобы иметь возможность подключать минитерминал к пятивольтовым устройствам не боясь спалить дисплей, порты UART развязаны через модуль согласования уровней. Я применил готовый, как раз имелся в наличии на 4 канала. Его можно собрать самому, схема элементарная. Кстати, почему нужно 4 канала? Дело в том что у ATMega128 целых два аппаратных UART интерфейса, и я подумал что неплохо бы использовать оба и сделать двухканальный терминал.
На разъемы, помимо Rx / Tx выведено питание, на случай если нужно будет запитать отлаживаемое устройство напряжением 3,3 вольта. В разрыв цепи запаян диод Шоттки, если вдруг по ошибке от испытуемого устройства в схему пойдет напряжение выше 3,3 вольт.
На плату также добавлен пьезодинамик для озвучивания действий и двухцветные светодиоды с ОК (общим катодом) для индикации работы. У меня это все напаяно поверх, но в конце можно будет скачать доработанную печатную плату.
В конечном виде схема выглядит так
При программировании микроконтроллера необходимо запрограммировать фьюзы на работу от внешнего высокочастотного кварца, отключить совместимость с ATMega103 и отключить JTAG
В Khazama-AVR фьюзы выглядят так
После сборки и прошивки микроконтроллера особых настроек не требуется, нужно только с помощью подстроечного резистора R4 подогнать отображаемое на экране напряжение к реальному значению на аккумуляторе. Для этого рекомендую сперва выставить подстроечник в среднее положение и только после этого подавать питание, чтобы после включения на вход АЦП шло менее 3,3 вольта (опять же для того чтобы обезопасить дисплей).
Из настроек терминал имеет изменяемую частоту работы UART интерфейса, формат отображения принятых данных (ASCII и HEX) и их вид (DISP и LAST).
Чтобы было понятно, остановлюсь на последнем параметре: в обычном режиме DISP (Displacement) идет отображение всех последних принятых данных, и при заполнении экрана идет смещение, таким образом на экране помещается 22 строки. Очистка и перерисовка, при каждом новом приеме данных, занимает относительно много время и чтобы увеличить возможную скорость приема, введен режим LAST. В этом режиме на экране выводится только последний принятый пакет данных. В общем, что получили то и вывели.
При нажатии на кнопку CLEAR, происходит очистка дисплея. INFO - информация о версии прошивки и контактная информация. Кнопка STOP, как не трудно догадаться, останавливает прием данных (полезно когда данные идут сплошным потоком и нужно остановиться и разглядеть).
При первом включении скорость работы UART по умолчанию стоит 1200 бод. Её можно поменять на значения 2400, 4800, 9600, 19200, 38400, 57600 и 115200 бод. Скорость сохраняется в энергонезависимой памяти и при следующем включении терминал будет работать на последней выбранной скорости.
Для набора текста использована клавиатура описанная чуть ранее, для того чтобы открыть клавиатуру нужно нажать на прямоугольник внизу экрана, в нем же будет отображаться последний набранный текст. Клавиатура позволяет напечатать любой текст в латинской раскладке, а также большинство дополнительных символов
Как я уже писал, в схеме я предусмотрел одновременную работу двух UART интерфейсов. Но в прошивке пока реализован только один канал - на аппаратном UART0. Второй - UART1, оставил как задел на будущее. Поэтому набранный текст улетает в Tx0.
Было упомянуто, что в режиме DISP на экран помещается 22 строки принятых данных, ограничение по длине принимаемого и отправляемого пакета составляет 30 символов. А если перевести отображение данных в HEX формат, тогда ограничение по длине пакета составит 10 символов. Ограничение обусловлено оставшимся на экране местом. Для простых задач, которые возложены на это устройство, этого должно хватить.
Ну и для примера достал не задействованную плату с распаянным GSM-модулем SIM900D, которая давно уже у меня лежит. Два запроса о версии прошивки модуля, первый в ASCII формате, второй с отображением данных в HEX формате:
В общем, девайс получился удобным и очень полезным. Рекомендую к повторению. Если что-то упустил оставляйте свои вопросы в комментариях.
Ссылки на детали использованные в проекте:
Дисплей
Razer kraken green. Отошли провода внутри термоклея, вот как оно выглядит изнутри.
Пропали низы в одном ухе, разобрал и сдул феном весь термоклей.
Термоклей, термоклей везде. Обе платы были залиты им на добрых пол-сантиметра. Часть проводов тоже была залита, его тоже сдул и всё прозвонил, на всякий.
Отошло по проводу на каждой плате из-за экономной пайки.
Всё прозвонил, оторванное припаял обратно, работает.
Так что если у вас сломались такие же, теперь вы знаете как оно выглядит внутри и почему оно может не работать.
И почему наушники за 6к так плохо пропаяны?


















