Сообщество - TECHNO BROTHER

TECHNO BROTHER

2 085 постов 13 667 подписчиков

Популярные теги в сообществе:

381

Ретропонедельник №73. Прибор Фотон

Прошлый ретропонедельник я пропустил из-за командировки, но в этот зато покажу вундервафлю. Странное сочетание бессмысленности назначения устройства, но при этом крутейших технологий внутри и смертоносности излучения снаружи.

Напоминаю, что это экспонат моего виртуального музейчика Советской бытовой техники. Всякие телеграмы найдете в профиле. Косметический прибор Фотон предназначен для облучения ультрафиолетом кожи лица после бритья. Выпускал его Московский Электроламповый завод (МЭЛЗ)

А теперь технари, приготовьтесь - в приборе компактная безэлектродная (!) лампа с внешней накачкой от лампового (!) генератора на сверхминиатюрной (!!) радиолампе(!). Индукционные лампы вообще экзотический тип ламп, а тут бытовой прибор. При этом дубовая схема на радиолампе позволит пользоваться прибором после ядерного апокалипсиса, если конечно найдется розетка на 220В.

Корпус из пластика но имеет медное (!) напыление в качестве экрана, чтобы помехи от генератора накачки не выходили наружу.

Сверхминиатюрная ладиолампа, в СССР они производились очень долго. С производством  полупроводников подходящих характеристик было сложнее, а тут отлаженная технология и массовое производство делает целесообразным делать генератор на лампе, а не на транзисторах.

Катушка накачки и колба лампы в центре. Посеребрение облупилось. Аналогичным способом зажигается и разогревается плазма в различных физических установках. Состав газа в лампе подобран для надежного зажигания но у первых версий фотонов был баг - зажигалась только после встряхивания. Зато как встряхнул - так сразу пахнет озоном от УФ излучения. Маленькая машина смерти, для убийства всего живого излучением. На фото можно видеть капельку ртути в колбе. При этом срок службы безэлектродных ламп просто огромный.

Компоновка плотная. Видно сетевой фильтр на проходных конденсаторах сверху - помехи в сеть нельзя пропускать.

В корпусе есть отверстие для настройки подстроечного конденсатора на заводе не вынимая начинки из корпуса. Затем отверстие прикрывается заглушкой.

Единственное полупроводниковое устройство - диод.

Экранирующая сетка сварная

Ну и конечно же, в лучших советских традициях устройство комплектовалось схемой, что упрощало ремонт.

О применении этих устройств по прямому назначению мне ничего не известно, но знаю что они были очень популярны у радиолюбителей для стирания ПЗУ, как компактный источник жесткого ультрафиолета.

Показать полностью 11
25

Светомузыка своими руками от А до Я (на базе Arduino и светодиодной ленты WS2812b)

Всем привет, давно хотел сделать что-то подобное и вот, наконец, руки дошли. Хочу поделиться с вами историей, как я сделал домашнюю светомузыку.

Главной целью было сделать её так, чтобы она работала по USB кабелю, подключенному к компьютеру. Никаких mini-Jack разъемов, никаких микрофонов... и у меня получилось!

Я записал видео, где подробно рассказываю, как вы можете повторить мой проект, затронул немного теории и провел парочку наглядных и интересных звуковых экспериментов. Очень надеюсь, что вам понравится!

https://www.youtube.com/watch?v=DGuYF3o7hcI

69

Электронная игра «лабиринт» на сервоприводах

Автор: OldFashionedEngineer

Оригинальный материал

Устройство представляет собой площадку-лабиринт, балансирующую на сервоприводах. Цель игры: закатить шарик в центр диска. Когда-то разработал его для факультатива по электронике. Схема сделана из того, что в буквальном смысле было под рукой. А что еще нужно для детей? Немного поработать, а потом поиграть.

Схема не содержит микроконтроллеров, а схемотехника рассчитана на то, чтобы поломать над ней голову. Немного микросхем 74 серии, сдобренных диодно-резисторной логикой, пару операционников, и получился вполне завершенный и функциональный игровой автомат.

Преимущество схемы в том, что она полностью моделируется в ISIS Proteus. Это удобно для анализа принципа ее работы.

❯ Описание устройства

Принцип работы устройства можно посмотреть в ролике. Для начала игры необходимо установить металлический шарик в стартовую позицию на внешнем радиусе лабиринта, это активирует сервоприводы и позволит управлять ими с помощью двухосевого аналогового джойстика. Отклонение рукоятки джойстика пропорционально наклоняет площадку лабиринта, что позволяет перемещать по нему шарик.

При смещении шарика со стартовой позиции запускается обратный отсчет игрового времени. Индикация времени осуществляется шкалой из десяти светодиодов, которые последовательно гаснут по мере уменьшения времени игры.

Время игры задается перемещением перемычки на штыревом разъеме с интервалом десять секунд. Интервал установки от 10 до 90 секунд.

Если шарик попадет в финальную позицию до окончания игрового времени, то шкала обратного отсчета времени останавливается и раздается прерывистый звуковой сигнал, оповещающий игрока о победе в игре.

Если игровое время заканчивается до того, как шарик попал в финишную позицию, то издается короткий звуковой сигнал, светодиодная шкала восстанавливается и сервоприводы отключаются.

Для повторного запуска игры необходимо снова переместить шарик в стартовую позицию, при этом схема управления перезапустится и позволит вновь управлять лабиринтом.

По задумке, на месте старта и финиша должны быть размещены проволочные контакты, которые будет замыкать шарик. Эти контакты дублируются кнопками на плате управления. На финише в поле лабиринта установлен небольшой магнит, чтобы надежно фиксировать шарик и замыкать контакты, это оповещает схему об окончании игры.

Механическая часть изготовлена на 3D принтере. Предполагается, что игровое поле может быть сменным. Устройство механической части вы можете посмотреть в ролике.

❯ Электрическая схема

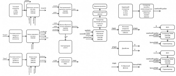
Электрическая схема игрового автомата выполнена по структурной схеме, представленной на рисунке.

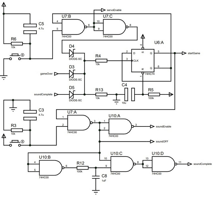
Когда металлический шарик покидает стартовую позицию, блок запуска игры формирует сигнал «startGame», который разрешает работу делителя тактовой частоты. Вместе с этим сигналом формируется сигнал разрешения работы сервоприводов «servoEnable», который также перезапускает работу шкалы обратного отсчета времени игры.

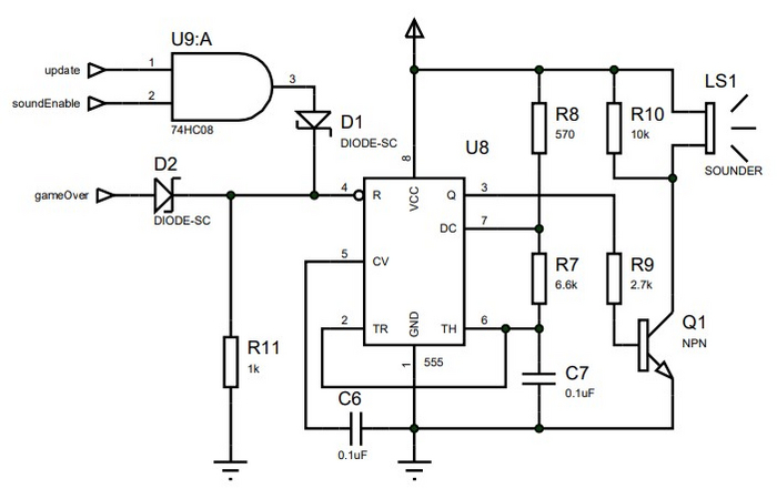
Если металлический шарик попадает в финишную позицию, формируются инверсные друг к другу сигналы «soundOFF» и «soundEnable». «soundOFF» запрещает работу делителя тактовой частоты и отсчет игрового времени останавливается. «soundEnable» запускает формирование звукового сигнала. Звуковые импульсы прекращаются, когда металлический шарик покидает финишную позицию.

Схема управления звуковым сигналом производит запуск генератора звуковой частоты в зависимости от комбинации сигналов на ее входе. Звуковые импульсы усиливаются транзисторным каскадом и поступают на пьезоизлучатель.

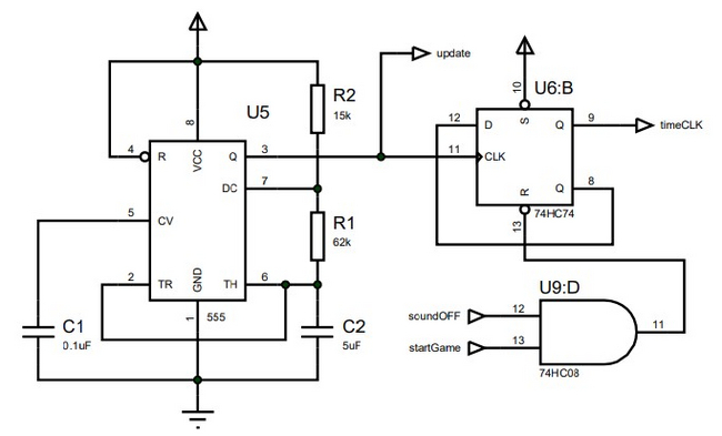
Сигнал «timeCLK» на выходе делителя частоты имеет частоту 1Гц и используется для подсчета игрового времени.

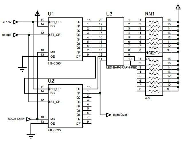
Отсчет игрового времени производит блок шкалы обратного отсчета времени, выполненный на основе сдвигового регистра. Когда последний из десяти светодиодов гаснет, формируется сигнал «gameOver», который перезапускает блок запуска игры и формирует короткий звуковой импульс.

Регулировать продолжительность игры позволяет настраиваемый делитель частоты. В зависимости от положения джампера, схема делит тактовый сигнал с коэффициентами от одного до девяти. В результате игровое время может составлять от 10 до 90 секунд.

В основе устройства использован аналоговый джойстик и два сервопривода. Для реализации управления сервоприводами на основе сигналов джойстика электрическая схема должна производить преобразования, как показано на графике. Графики на рисунке демонстрируют управление наклоном лабиринта по оси Х. Для оси Y управление осуществляется аналогично. Управление сервоприводом осуществляется ШИМ сигналом.

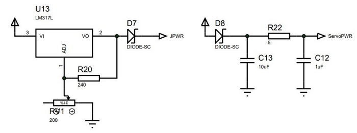
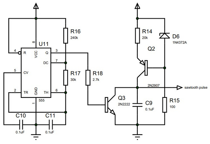
Пилообразный сигнал «sawtooth pulse» для формирование импульсов управления сервоприводами генерирует ГЛИН на основе таймера NE555.

Джойстик представляет собой делители напряжения для каждой оси. Напряжение джойстика сравнивается с пилообразным сигналом «sawtooth pulse», формируя ШИМ сигнал, который определяет положение сервоприводов. Сигнал «servoEnable» отключает подачу управляющих импульсов, когда игра окончена.

Регулируемый стабилизатор напряжения на LM317 позволяет ограничить угол поворота сервоприводов так, чтобы добиться плавного движения площадки лабиринта. А П-образный фильтр необходим для того, чтобы помехи от сервоприводов не мешали работать схеме управления.

В результате получилась забавная игрушка, которая вполне может стать для вас проектом «выходного дня». Файлы проекта вы можете скачать по этой ссылке. Там вы найдете: проект печатной платы в Игл, герберы для заказа печатных плат, полную модель для протеуса.

Если вам понравился этот проект, загляните в мой предыдущий пост, там представлен подстаканник со светодиодной индикацией температуры. Также предлагаю посмотреть статью о том, с чего началось мое увлечение схемами на жесткой логике.

Подпишись на наш блог, чтобы не пропустить новые интересные посты!

Показать полностью 12 1
269

Мобильная солнечная электростанция. Часть 3

Добрейшего времени суток. Для тех кто не читал предыдущие части, советую начать с них.

Мобильная солнечная электростанция. Часть 1

Мобильная солнечная электростанция. Часть 2

Ну а мы продолжаем. Батарея собрана, передняя и задняя крышки тоже, корпус оклеен. Теперь это добро надо расположить в корпусе. А еще инвертор в 220в и преобразователь в 12в. Парился я долго с выбором инвертора,ведь он должен быть максимально компактный и с чистым синусом. Т.е. вольтамперные характеристики стабильны. Постоянство параметров напряжения гарантирует длительную и надежную работу всех электроприборов, особенно электродвигателей. Выбор был остановлен на Сибконтакт ИС2-24-300( не реклама). Это 300w инвертор с чистым синусом. Кратковременно до 1000W, например для запуска холодильника.

Тут так-же предусмотрен тумблер включения, что крайне удобно. Нет необходимости использовать силовое реле. Корпус снимаем, т.к. он занимает много места, которого попросту у нас нет)

Преобразователь той же фирмы, Сибконтакт ПН1-20М1. Тут долго расписывать не буду.  Проделываем те же манипуляции с корпусом. А вот тут нет тумблера включения, поэтому буду использовать силовое реле.

Крепиться все будет в задней части корпуса, вертикально. Опять идем в компас 3D, моделируем крепления и ставим на печать

Инверторы в момент работы, особенно в максимальном режиме, будут греться. В них предусмотрена защита по температуре, они просто отключаются. Но меня такой вариант не устраивает. На алюминиевой подложке на каждом из преобразователей сверху остается свободное место. Туда успешно были установлены два нормально разомкнутых термостата,  на температуру срабатывания -  50 градусов. Кулер срабатывает, охлаждает до 45 градусов , термостат размыкается. Срабатывает все редко и когда нагрузка на инверторе превышает 150 ватт.  Почему выбрал термостат на 50 градусов? Можно было и 60-70 брать, но рядом находится батарея, а ее лишний раз греть не стоит. Для лучшей вентиляции в передней и задней части были насверлены отверстия.

А дальше нудное подключение всей проводки, розеток, кнопок.  Я уж не стану описывать это. Скажу только что все соединения, где это было возможно, заизолированы в несколько слоев термоусадки, а все провода в оплетке ( она же змеиная кожа). Основное подключение на силовом разъеме. Если будут конкретные вопросы, обязательно отвечу. Оцените насколько компактно все получилось.

Самое главное, печатаем шильдик,без него работать не будет. Это как с синей изолентой.

Ну и вот как это выглядит :)

Технические характеристики станции:

Запасенная энергия 1300 Ватт/часов

Мощность на выходе 220 вольт = 300W/1000w в пике, кратковременно

Мощность на выходе 24 вольт = 360W ( Ограничена толщиной проводов)

Мощность на выходе 12 вольт = 240W

Мощность на выходе Usb QC 3.0 = 30w


Габариты:

Высота-190 мм

Ширина-143 мм

Глубина-290мм

Вес: 8,6 кг


Интерфейс приложения выглядит так:

Тут можно вкл/выкл бмс, следить за потребление и вливающейся мощностью, смотреть напряжение каждой параллели, вкл/выкл балансировки,  всякие графики и еще куча плюшек. Так же в приложение отображается оставшееся время заряда/разряда.


Так же прикупил зарядку от ноутбука, переделал на разъем ХТ-60, предварительно распечатал под него "тело". Мощность 263 w, что вполне достаточно, т.к. вход у контроллера максимум 10A.

Так же у китайцев была куплена складная солнечная панель. Отдельное спасибо @mshagol Заявлено 200 W , но на деле в два раза меньше, около 100 W. Ближе к лету прикуплю вторую панель.

Прикупил такие лампы 12-24 вольта. Потребление 6 ватт. Светят примерно на 80-90 ватт.

Всем спасибо кто дочитал до конца. Возможно я что-то упустил. Если нужны какие-то тесты или есть вопросы, с удовольствием отвечу.

Показать полностью 16
631

Мобильная солнечная электростанция. Часть 2

Мобильная солнечная электростанция. Часть 1

Как и обещал, выкладываю вторую часть. Инфы много, даже не знаю с чего начать. Поехали

1. Сборка абк

Заказал новые элементы 21700. 72 штуки, емкостью 4800 mAh.

Планируемый конфиг батареи 6s12p. В готовом варианте получаем батарею в номинале 22.2 вольта ( полный заряд 25,2 вольта) и емкостью 57,6 Ah. Выборочно замерил емкость на нескольких банках, все ок. Далее замерил и отсортировал по сопротивлению каждую ячейку, прибором ниже на фото

К этому времени как раз пришла остальная мелочевка: холдеры для элементов, изоляционные кольца, никелированная лента, текстолит и термоусадка больших размеров.

Далее собрал нужный нам конфиг и начал "проваривать" точечной сваркой, которую любезно предоставил мне мой друг из ремонта электротранспорта. На выходе имеем такую картину:

Что это за черные вставки, спросите вы? А это цилиндры распечатанные на 3d принтере, с помощью которых батарея будет крепится в корпусе. Предварительно туда были впаяны гайки. На следующем фото будет понятнее.

Теперь предстоит сложить "бутерброд" вдвое. Предварительно проклеил одну сторону акб, термоизоляционным скотчем и вырезал из текстолита проставку, в качестве изоляционного материала.

Тут кстати хорошо видно те самые напечатанные муляжи 21700 с впаянной гайкой, для крепления в корпусе будущей станции. Smart BMS встала, ну просто идеально. Припаиваем балансировочные провода( с отключенным разъемом), потом силовые. Подключаем, работает. Далее вырезаем стенки из текстолита и упаковываем все в термоусадочную пленку.  Теперь можно примерить в корпус. Уже не так как описано в первом посте и ничего пыхнуть не должно)

Тут на фото видно, как мало место остается в корпусе. Еще были не большие манипуляции. Для герметизации, края промазываем автомобильным герметиком. Припаиваем разъем XT-90. На этом сборка акб подошла к концу.


2. Корпус, передняя и задняя стенки. 3d печать.

Как ранее уже писал, за основу был взят корпус от стабилизатора напряжения.

Вытряхиваем все внутренности и отправляем в утиль. Делаем замеры передней и задней крышек и идем в Компас 3D. Скрин 1,2 - передняя крышка, скрин 3,4 - задняя.

Ставим на печать, гуляем пару суток. Получилось не плохо, но внешний вид меня не устраивал. Колхоз и рукожопство вышли же в прошлом посту)

Было решено оклеить весь корпус виниловой пленкой, под карбон. Для сборки передней стенки нам понадобится:

- MPPT контроллер MPT-7210А

- Приборная панель для лодок ( можно было и отдельно рассыпуху купить)

- Два USb-фонаря

- Dc-dc преобразователь с 24 вольт на 5 ( для запитки usb фонарей)

- Провода и прочая мелочь.

На выходе имеем такое ( тут еще нет фонарей) . Результат меня вполне устроил. Топаем дальше

Для сборки задней стенки нам понадобится:

- Кулер на 24 вольта

- Две врезные розетки для мебели

- Два разъема ХТ-60

- И еще два разъема, как называются не знаю

Прикручиваем все на свои места, разъемы ХТ-60 заливаем эпоксидкой, в заранее подготовленное место.

Два круглых разъема это выход на освещение. Первая ХТ-60 это вход на MPPT- контроллер( для зарядки от блочка питания или от солнечной панели), вторая  ХТ-60 - это выход 24v ( например для запитывания автохолодильника)

Устал. Почему, спросите вы? Да потому что после оклейки винилом нужно было вырезать каждую соту канцелярским ножом.

Ух, пост получился слишком большой. Ждите 3 часть, возможно сегодня осилю. Всем добра)


Мобильная солнечная электростанция. Часть 3

Показать полностью 14
357

Мобильная солнечная электростанция. Часть 1

Привет, Пикабушники. Созрел я на написание своего первого поста. Предыстория. Когда-то давно, собирал я отцу электровелосипед. Спустя время батарея, собранная кустарным на то время способом, пришла в негодность.

Благополучно была собрана новая, но на этот раз, все было как надо. Старая батарея состояла из элементов 18650, часть из которых пала смертью храбрых. Так как во многих из нас живет внутренний Еврей, живые элементы было решено кудо-то приспособить. Дело было в начале лета.Впереди была поездка на море, на пару дней. Вопрос электричества оставался открытым. Все это натолкнуло меня на создание мобильной электростанции. Первым делом отобрал живые элементы и провел тест на емкость, каждого из них.

Результат меня приятно порадовал, так как заявлено изначально 2600 mAh. Это самые дешевые банки с али за 100 рублей/шт. А теперь история, как я дважды чуть не спалил хату) Собрал я тем же кустарным способом батарею. И начал примерять ее в корпус( с оголенными контактами), в котором в дальнейшем была собрана окончательная версия электростанции, на новых элементах и прочими плюшками.

Ума палата, чем думал на тот момент, не знаю. И что вы думаете, это добро благополучно замкнуло и начало гореть. Так как элементы находятся рядом пошла цепная реакция, от одного элемента ко всем остальным) Паника, глаза по пять копеек... С горем пополам донес я это добро до ванны. Литий водой тушить нельзя, поэтому я просто смотрел) То ли звезды сошлись на небе, то ли еще что, но гореть перестало. Я пулей с 7 этажа, понес это добро на улицу. Но желание быть с  электричеством на море не покидало меня и спустя пол часа я принялся выкорчевывать выжившие банки после пожара. В последствии имеем такую картину:

Второй раз благополучно была собрана версия калхоз АКБ. На выходе имеем примерно 700 ватт/часов запасенной энергии. Испытания прошли успешно, но разбаланс меня дико пугал. Его можно отследить с помощью приложения на SmartBMS. Выглядит это таким образом:

Все это успешно отработало 2 дня на море. В совокупности с солнечной батареей, MPPT контроллером, инвертором на 220v, преобразователем на 12 вольт( для запитывания автомобильного компрессора),Usb зарядками для телефона, освещением и остальной мелочевкой. Весь суп-набор, собранный за 2 дня выглядит так:

Не большой ролик как это было:

Чуть не забыл, по приезду домой я опять чуть не спалил хату) Утром проснулся и такая картина:

Больше экспериментировать с этим я не стал. Все отправил в утиль. Дальше были заказаны новые элементы 21700. Колхоз и рукожопство вышли из чата. В следующем посте, расскажу как собрал конечный вариант в корпусе. Там и 3D печать, и точечная сварка, и прочие плюшки)Надеюсь не закидаете камнями)

Показать полностью 7 1
344

Ретропонедельник №72. Командоаппарат КЭП-12У

Хоть музей и называется "Виртутальный музей советской бытовой техники" я добавляю в него и всякие небытовые железки. Сегодня это командоаппарат, старший брат тех, что управляют старыми стиральными машинками в доэлектронную эпоху.

Командоаппарат - это устройство которое выполняет в определенной последовательности  действия по включению и выключению нагрузки. Как механизм музыкальной шкатулки, только вместо нот - электрические контакты.

Видим синхронный мотор, редуктор и вал с программой. Особенность этого командоаппарата - в том что его можно гибко настраивать. Начиная от скорости редуктора, а значит скорость выполнения циклограммы, заканчивая положениями кулачков на валу.

Мотор в характерной краске с эффектом муара. верный знак, что техника до 60го года. позднее их красили молотковой эмалью.

Редуктор перенастраиваемый - меняя положение верхней шестерни можно регулировать скорость выполнения программы от 30 сек до 18 часов.

Есть еще вот такой механизм с зацеплением, меняя положение  диска можно регулировать, на сколько за каждый оборот двигателя повернется первая шестерня.

Используя отвертку, можно устанавливать кулачки в любом месте вала.

У каждого контакта  две дорожки под кулачки, одна включает, другая выключает. Так можно задать любую длительность, когда цепь включена.

Контакты с серебром, все как положено.

Электромагнит для дистанционного пуска. Можно использовать командоаппарат в режиме непрерывного цикла, а можно дистанционно запускать по команде - он отработает программу и отключится.

А теперь как это работает. Командоаппараты можно встретить например на старых стиральных машинках - тех, у которых ручки можно крутить только в одну сторону. В них точно так же моторчик крутит барабан с записанной программой стирки, только программа жестко отлита в пластике:

Один диск отвечает за вращение барабана. Другой - за открытие клапана налива воды. Третий - за включение помпы откачки воды и так далее.  Барабан медленно вращаясь последовательно включает нужные узлы стиральной машинки осуществляя стирку. Если развернуть барабан на плоскости то мы увидим циклограмму работы:

Преимущества - примитивно и никакой электроники. Изготовить командоаппарат сильно проще изготовления полупроводниковых микросхем. Минусы - нет обратной связи. Командоаппарат просто отрабатывает программу и система управления не способна например понять, что помпа не откачивает воду, проанализировав уровень воды до и после включения помпы. Дешевые микроконтроллеры полностью похоронили механические командоаппараты в бытовой технике, теперь циклограмму задает программист в электронных мозгах, а не техник с отверткой.


P.S. Укатил в командировку, если успею вернуться до следующего понедельника - ретропонедельник выйдет вовремя.

Показать полностью 12
Отличная работа, все прочитано!