Прошивка ноунейм ТВ приставки
Помогите найти прошивку либо подскажите кто сталкивался, взял ТВ приставку на ВБ , повелся на хорошие отзывы и цену , но реальность оказалась не столь сказочной, по карточке было указано 8/128 а на яву видимо и близко столько нету. Вопрос в том , что будет если я попытаюсь ее форматировать, вернуться ли настоящие показатели? И есть ли прошивки на нее ?
Что подарить в "Тайном Санте"?
На работе продолжили ежегодную традицию игры в тайного Санту. Мне досталась анкета человека, который пишет, что увлекается сборкой и покраской миниатюр и полевыми ролевыми играми. Каких-то конкретных пожеланий в анкете нет.
Честно говоря, растерялась. Я во всём этом не разбираюсь вообще. Проанализировала подписки человека в ВК, судя по всему, речь идёт о Вархаммере. Мельком заглянула в тему, поняла, что ничего не поняла) куча разных армий, куча нюансов...
Товарищи пикабушники, кто увлекается этим делом, подскажите, пожалуйста, что можно подарить? Оговоренный бюджет 1000-1500, человек об этом знает, то есть явно не ждёт самих миниатюр. Я готова немного выйти за бюджет, но где-то до 2000, чтобы подарки у всех были всё-таки примерно равноценными.
Может быть, есть какие-то вопросы, которые можно ненавязчиво задать человеку, чтобы уточнить, чем он примерно пользуется? Какие вообще в целом есть варианты? Я так поняла, что существует множество техник, видов красок, в силу разных армий даже разные часто используемые цвета
Интересно послушать истории где намеки идут из снов
Много раз слышала да и у самой было так, что по переписке именно во сне астральные тела или как они называются общаются и передают те слова которые человек не может в реал лайфе сказать
Почему не обрушиваются кротовые ходы в грунте
Почему не обрушиваются кротовые ходы в грунте? Есть несколько факторов:
1) глубина заложения ходов
Гнездовая камера располагается на глубине до 1,5–2 м, обычно в защищённом месте — между корнями деревьев и кустарников, под пнями, кочками, камнями, под постройками.
Магистральные ходы пролегают на глубине 10–20 см и отличаются от кормовых гладкими уплотнёнными стенками.
На открытых участках, где почва часто и глубоко просыхает, ходы проходят на глубине 10–50 см. Слой такой толщины крот поднять не может, поэтому избыток земли выбрасывается на поверхность через временные вертикальные отнорки, образуя характерные кучки-кротовины.
2) Наличие связного грунтового основания и отсутствие грунтовых водНаличие связных пород грунтов - почвы с включением таких грунтов как глины и суглинков имеющие такой показатель как сцепление препятствующего осыпанию.
3) уплотнение стенок ходов кротом
4) Рассеивание напряжения от внешней нагрузки с увеличением расстояния от неё (глубиной).
Напряжение в грунте на определённом расстоянии от места приложения нагрузки падает не только с глубиной но и с расстоянием по горизонтали от неё.
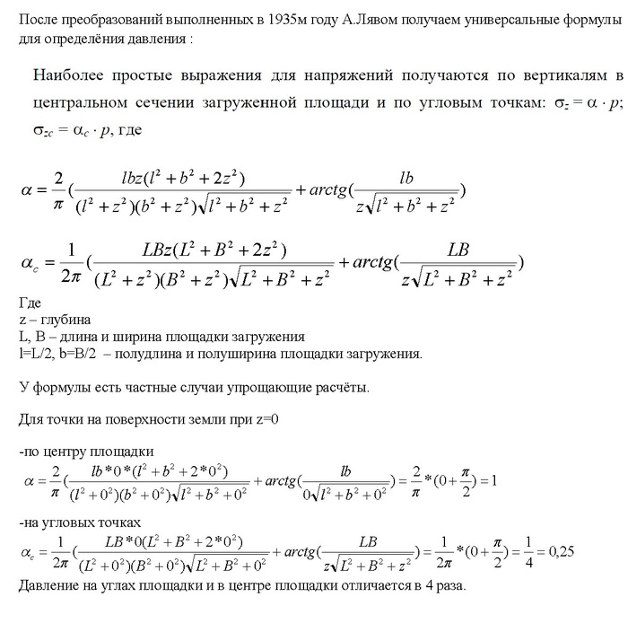
Задача Лява — задача о действии равномерно распределённой по прямоугольной площади нагрузки на полупространство( плоскость).
Цель задачи — определение напряжённо-деформированного состояния упругого полупространства.
Решение задачи было получено английским учёным Огастесом Эдвардом Хафом Лявом (в русскоязычной литературе часто встречается транслитерация «Август Ляв») в 1935 году.
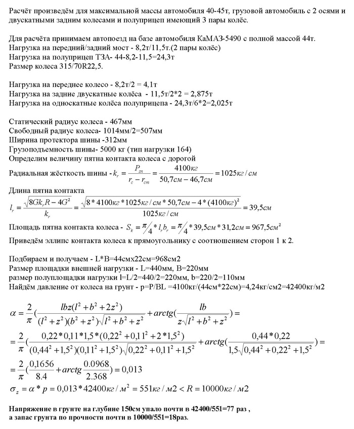
Рассмотрим наиболее реалистичный сценарий передачи и распределения нагрузки на грунт, а именно в виде равномерно-распределённого давления на площадке имеющей определённую площадь. Распределение напряжений в грунтовом массиве от действия внешней нагрузки.
Рассмотрим 2 примера - от веса человека и грузового автомобиля.
Как видим из примеров внешняя нагрузка быстро рассеивается по мере увеличения вертикального расстояния (глубины) от плоскости нагрузки (уровня земли).
Подсветка для ПК
Всем привет) собрал себе комп и купил нестандартную подставку под видеокарту, но проблема в том, что батарейки в ней работают пару тройку часов от силы, а хотелось бы, чтоб загоралось все при включении.
Я не нашел нужной информации и не уверен можно ли припаять на место батареек провода чтоб не спалить при этом матплату.
К слову там 3 батарейки типа AG13 на 1,5В, соединенных последовательно, поэтому разъем 5В должен нормально все запитать, но даже если разница в 0,5В спалит светодиоды, я не расстроюсь, т.к. повторяюсь не хочу спалить материнку в первую очередь.
Dt770 или Dt990?
Хочу купить наушники для написания музыки. То есть звук в наушниках должен быть тем, который он есть на самом деле, а не "приукрашенный". Что можете сказать о этих двух моделях beyerdynamic? Есть ли варианты лучше за туже цену? Какая омнасть нужна для подключения к компьютеру? Стоит ли заказывать конкретно эти наушники с озона?











